티스토리 뷰
안녕하세요. CloudNet@ K8S Study를 진행하며 해당 내용을 이해하고 공유하기 위해 작성한 글입니다. 해당 내용은 EKS docs와 workshop을 기본으로 정리하였습니다.
실습 환경
# YAML 파일 다운로드
$ curl -O https://s3.ap-northeast-2.amazonaws.com/cloudformation.cloudneta.net/K8S/eks-oneclick6.yaml
# CloudFormation 스택 배포
예시) aws cloudformation deploy --template-file eks-oneclick6.yaml --stack-name myeks2 --parameter-overrides KeyName=kp-hayley3 SgIngressSshCidr=$(curl -s ipinfo.io/ip)/32 MyIamUserAccessKeyID=AKIA5... MyIamUserSecretAccessKey='CVNa2...' ClusterBaseName=myeks --region ap-northeast-2
# CloudFormation 스택 배포 완료 후 작업용 EC2 IP 출력
$ aws cloudformation describe-stacks --stack-name myeks --query 'Stacks[*].Outputs[0].OutputValue' --output text
# 작업용 EC2 SSH 접속
$ ssh -i ~/.ssh/kp-hayley3.pem ec2-user@$(aws cloudformation describe-stacks --stack-name myeks --query 'Stacks[*].Outputs[0].OutputValue' --output text)
기본 설정
# default 네임스페이스 적용
$ kubectl ns default
# (옵션) context 이름 변경
# NICK=<각자 자신의 닉네임>
$ NICK=hayley
$ kubectl ctx
iam-root-account@eks-hayley.ap-northeast-2.eksctl.io
$ kubectl config rename-context admin@myeks.ap-northeast-2.eksctl.io $NICK
# ExternalDNS
# MyDomain=<자신의 도메인>
# echo "export MyDomain=<자신의 도메인>" >> /etc/profile
$ MyDomain=wellbeconnected.com
$ echo "export MyDomain=wellbeconnected.com" >> /etc/profile
$ MyDnzHostedZoneId=$(aws route53 list-hosted-zones-by-name --dns-name "${MyDomain}." --query "HostedZones[0].Id" --output text)
$ echo $MyDomain, $MyDnzHostedZoneId
wellbeconnected.com, /hostedzone/Z06204681HPKV2R55I4OR
$ curl -s -O https://raw.githubusercontent.com/gasida/PKOS/main/aews/externaldns.yaml
$ MyDomain=$MyDomain MyDnzHostedZoneId=$MyDnzHostedZoneId envsubst < externaldns.yaml | kubectl apply -f -
serviceaccount/external-dns created
clusterrole.rbac.authorization.k8s.io/external-dns created
clusterrolebinding.rbac.authorization.k8s.io/external-dns-viewer created
deployment.apps/external-dns created
# AWS LB Controller
$ helm repo add eks https://aws.github.io/eks-charts
$ helm repo update
$ helm install aws-load-balancer-controller eks/aws-load-balancer-controller -n kube-system --set clusterName=$CLUSTER_NAME \
--set serviceAccount.create=false --set serviceAccount.name=aws-load-balancer-controller
# 노드 IP 확인 및 PrivateIP 변수 지정
$ N1=$(kubectl get node --label-columns=topology.kubernetes.io/zone --selector=topology.kubernetes.io/zone=ap-northeast-2a -o jsonpath={.items[0].status.addresses[0].address})
$ N2=$(kubectl get node --label-columns=topology.kubernetes.io/zone --selector=topology.kubernetes.io/zone=ap-northeast-2b -o jsonpath={.items[0].status.addresses[0].address})
$ N3=$(kubectl get node --label-columns=topology.kubernetes.io/zone --selector=topology.kubernetes.io/zone=ap-northeast-2c -o jsonpath={.items[0].status.addresses[0].address})
$ echo "export N1=$N1" >> /etc/profile
$ echo "export N2=$N2" >> /etc/profile
$ echo "export N3=$N3" >> /etc/profile
$ echo $N1, $N2, $N3
192.168.1.96, 192.168.2.73, 192.168.3.122
# 노드 보안그룹 ID 확인
$ NGSGID=$(aws ec2 describe-security-groups --filters Name=group-name,Values='*ng1*' --query "SecurityGroups[*].[GroupId]" --output text)
$ aws ec2 authorize-security-group-ingress --group-id $NGSGID --protocol '-1' --cidr 192.168.1.0/24
{
"Return": true,
"SecurityGroupRules": [
{
"SecurityGroupRuleId": "sgr-079740a4d01fb8d55",
"GroupId": "sg-05b26e567964086be",
"GroupOwnerId": "90XXXXXXXX",
"IsEgress": false,
"IpProtocol": "-1",
"FromPort": -1,
"ToPort": -1,
"CidrIpv4": "192.168.1.0/24"
}
]
}
# 워커 노드 SSH 접속
$ for node in $N1 $N2 $N3; do ssh ec2-user@$node hostname; done
프로메테우스 & 그라파나(admin / prom-operator) 설치
# 사용 리전의 인증서 ARN 확인
$ CERT_ARN=`aws acm list-certificates --query 'CertificateSummaryList[].CertificateArn[]' --output text`
$ echo $CERT_ARN
arn:aws:acm:ap-northeast-2:9XXXXXXXX:certificate/3f025fab-XXXXXX
# repo 추가
$ helm repo add prometheus-community https://prometheus-community.github.io/helm-charts
# 파라미터 파일 생성
$ cat <<EOT > monitor-values.yaml
prometheus:
prometheusSpec:
podMonitorSelectorNilUsesHelmValues: false
serviceMonitorSelectorNilUsesHelmValues: false
retention: 5d
retentionSize: "10GiB"
ingress:
enabled: true
ingressClassName: alb
hosts:
- prometheus.$MyDomain
paths:
- /*
annotations:
alb.ingress.kubernetes.io/scheme: internet-facing
alb.ingress.kubernetes.io/target-type: ip
alb.ingress.kubernetes.io/listen-ports: '[{"HTTPS":443}, {"HTTP":80}]'
alb.ingress.kubernetes.io/certificate-arn: $CERT_ARN
alb.ingress.kubernetes.io/success-codes: 200-399
alb.ingress.kubernetes.io/load-balancer-name: myeks-ingress-alb
alb.ingress.kubernetes.io/group.name: study
alb.ingress.kubernetes.io/ssl-redirect: '443'
grafana:
defaultDashboardsTimezone: Asia/Seoul
adminPassword: prom-operator
ingress:
enabled: true
ingressClassName: alb
hosts:
- grafana.$MyDomain
paths:
- /*
annotations:
alb.ingress.kubernetes.io/scheme: internet-facing
alb.ingress.kubernetes.io/target-type: ip
alb.ingress.kubernetes.io/listen-ports: '[{"HTTPS":443}, {"HTTP":80}]'
alb.ingress.kubernetes.io/certificate-arn: $CERT_ARN
alb.ingress.kubernetes.io/success-codes: 200-399
alb.ingress.kubernetes.io/load-balancer-name: myeks-ingress-alb
alb.ingress.kubernetes.io/group.name: study
alb.ingress.kubernetes.io/ssl-redirect: '443'
defaultRules:
create: false
kubeControllerManager:
enabled: false
kubeEtcd:
enabled: false
kubeScheduler:
enabled: false
alertmanager:
enabled: false
EOT
# 배포
$ kubectl create ns monitoring
$ helm install kube-prometheus-stack prometheus-community/kube-prometheus-stack --version 45.27.2 \
--set prometheus.prometheusSpec.scrapeInterval='15s' --set prometheus.prometheusSpec.evaluationInterval='15s' \
-f monitor-values.yaml --namespace monitoring
# Metrics-server 배포
$ kubectl apply -f https://github.com/kubernetes-sigs/metrics-server/releases/latest/download/components.yaml
$ k get po -n monitoring
NAME READY STATUS RESTARTS AGE
kube-prometheus-stack-grafana-778f55f4cd-mfpgx 3/3 Running 0 9m44s
kube-prometheus-stack-kube-state-metrics-5d6578867c-7wm7d 1/1 Running 0 9m44s
kube-prometheus-stack-operator-74d474b47b-v7wd2 1/1 Running 0 9m44s
kube-prometheus-stack-prometheus-node-exporter-lch9x 1/1 Running 0 9m44s
kube-prometheus-stack-prometheus-node-exporter-lxbnt 1/1 Running 0 9m44s
kube-prometheus-stack-prometheus-node-exporter-ql8lw 1/1 Running 0 9m44s
prometheus-kube-prometheus-stack-prometheus-0 2/2 Running 0 9m39s
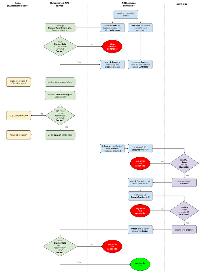
AWS Controller for Kubernetes (ACK)

https://aws-controllers-k8s.github.io/community/docs/community/how-it-works/
- aws 서비스 리소스를 k8s 에서 직접 정의하고 사용 할 수 있습니다.
- 예를 들어, 쿠버네티스 api 는 ack-s3-controller 에 요청을 전달하고, ack-s3-controller(IRSA)이 AWS S3 API 를 통해 버킷을 생성하게 됩니다.
ACK 가 지원하는 AWS 서비스 : 링크

- Maintenance Phases 관리 단계 : PREVIEW (테스트 단계, 상용 서비스 비권장) , GENERAL AVAILABILITY (상용 서비스 권장), DEPRECATED, NOT SUPPORTED
- GA 서비스 : ApiGatewayV2, CloudTrail, DynamoDB, EC2, ECR, EKS, IAM, KMS, Lambda, MemoryDB, RDS, S3, SageMaker…
- Preview 서비스 : ACM, ElastiCache, EventBridge, MQ, Route 53, SNS, SQS…
Permissions : k8s api 와 aws api 의 2개의 RBAC 시스템 확인, 각 서비스 컨트롤러 파드는 AWS 서비스 권한 필요 ← IRSA role for ACK Service Controller

https://aws-controllers-k8s.github.io/community/docs/user-docs/authorization/
S3
ACK S3 Controller 설치 with Helm — 링크 Public-Repo Github
# 서비스명 변수 지정
$ export SERVICE=s3
# helm 차트 다운로드
# aws ecr-public get-login-password --region us-east-1 | helm registry login --username AWS --password-stdin public.ecr.aws
$ export RELEASE_VERSION=$(curl -sL https://api.github.com/repos/aws-controllers-k8s/$SERVICE-controller/releases/latest | grep '"tag_name":' | cut -d'"' -f4 | cut -c 2-)
$ helm pull oci://public.ecr.aws/aws-controllers-k8s/$SERVICE-chart --version=$RELEASE_VERSION
$ tar xzvf $SERVICE-chart-$RELEASE_VERSION.tgz
# helm chart 확인
$ tree ~/$SERVICE-chart
# ACK S3 Controller 설치
$ export ACK_SYSTEM_NAMESPACE=ack-system
$ export AWS_REGION=ap-northeast-2
$ helm install --create-namespace -n $ACK_SYSTEM_NAMESPACE ack-$SERVICE-controller --set aws.region="$AWS_REGION" ~/$SERVICE-chart
# 설치 확인
$ helm list --namespace $ACK_SYSTEM_NAMESPACE
$ kubectl -n ack-system get pods
$ kubectl get crd | grep $SERVICE
buckets.s3.services.k8s.aws 2023-06-06T13:46:37Z
$ kubectl get all -n ack-system
NAME READY STATUS RESTARTS AGE
pod/ack-s3-controller-s3-chart-7c55c6657d-f228s 1/1 Running 0 33s
NAME READY UP-TO-DATE AVAILABLE AGE
deployment.apps/ack-s3-controller-s3-chart 1/1 1 1 33s
NAME DESIRED CURRENT READY AGE
replicaset.apps/ack-s3-controller-s3-chart-7c55c6657d 1 1 1 33s
$ kubectl get-all -n ack-system
NAME NAMESPACE AGE
configmap/kube-root-ca.crt ack-system 61s
pod/ack-s3-controller-s3-chart-7c55c6657d-f228s ack-system 61s
secret/sh.helm.release.v1.ack-s3-controller.v1 ack-system 61s
serviceaccount/ack-s3-controller ack-system 61s
serviceaccount/default ack-system 61s
deployment.apps/ack-s3-controller-s3-chart ack-system 61s
replicaset.apps/ack-s3-controller-s3-chart-7c55c6657d ack-system 61s
role.rbac.authorization.k8s.io/ack-s3-reader ack-system 61s
role.rbac.authorization.k8s.io/ack-s3-writer ack-system 61s
$ kubectl describe sa -n ack-system ack-s3-controller
IRSA 설정 : 권장 정책 AmazonS3FullAccess — 링크
# Create an iamserviceaccount - AWS IAM role bound to a Kubernetes service account
$ eksctl create iamserviceaccount \
--name ack-$SERVICE-controller \
--namespace ack-system \
--cluster $CLUSTER_NAME \
--attach-policy-arn $(aws iam list-policies --query 'Policies[?PolicyName==`AmazonS3FullAccess`].Arn' --output text) \
--override-existing-serviceaccounts --approve
# 확인 >> 웹 관리 콘솔에서 CloudFormation Stack >> IAM Role 확인
$ eksctl get iamserviceaccount --cluster $CLUSTER_NAME
NAMESPACE NAME ROLE ARN
ack-system ack-s3-controller arn:aws:iam::90XXXXXXX:role/eksctl-eks-hayley-addon-iamserviceaccount-ac-Role1-YGXXXXX
kube-system aws-load-balancer-controller arn:aws:iam::90XXXXXXX:role/eksctl-eks-hayley-addon-iamserviceaccount-ku-Role1-1XXXXX
# Inspecting the newly created Kubernetes Service Account, we can see the role we want it to assume in our pod.
$ kubectl get sa -n ack-system
NAME SECRETS AGE
ack-s3-controller 0 42m
default 0 42m
$ kubectl describe sa ack-$SERVICE-controller -n ack-system
# Restart ACK service controller deployment using the following commands.
$ kubectl -n ack-system rollout restart deploy ack-$SERVICE-controller-$SERVICE-chart
deployment.apps/ack-s3-controller-s3-chart restarted
# IRSA 적용으로 Env, Volume 추가 확인
$ kubectl describe pod -n ack-system -l k8s-app=$SERVICE-chart
S3 버킷 생성, 업데이트, 삭제 — 링크
# [터미널1] 모니터링
$ watch -d aws s3 ls
# S3 버킷 생성을 위한 설정 파일 생성
$ export AWS_ACCOUNT_ID=$(aws sts get-caller-identity --query "Account" --output text)
$ export BUCKET_NAME=my-ack-s3-bucket-$AWS_ACCOUNT_ID
$ read -r -d '' BUCKET_MANIFEST <<EOF
apiVersion: s3.services.k8s.aws/v1alpha1
kind: Bucket
metadata:
name: $BUCKET_NAME
spec:
name: $BUCKET_NAME
EOF
$ echo "${BUCKET_MANIFEST}" > bucket.yaml
$ cat bucket.yaml | yh
apiVersion: s3.services.k8s.aws/v1alpha1
kind: Bucket
metadata:
name: my-ack-s3-bucket-90XXXXXXXXXX
spec:
name: my-ack-s3-bucket-90XXXXXXXXXX
# S3 버킷 생성
$ aws s3 ls
2023-03-05 19:05:52 hayley-bucket-test
$ kubectl create -f bucket.yaml
bucket.s3.services.k8s.aws/my-ack-s3-bucket-<my account id> created
# S3 버킷 확인
$ aws s3 ls
2023-03-05 19:05:52 hayley-bucket-test
2023-06-06 23:34:53 my-ack-s3-bucket-903575331688
$ kubectl get buckets
NAME AGE
my-ack-s3-bucket-903575331688 15s
$ kubectl describe bucket/$BUCKET_NAME | head -6
Name: my-ack-s3-bucket-<my account id>
Namespace: default
Labels: <none>
Annotations: <none>
API Version: s3.services.k8s.aws/v1alpha1
Kind: Bucket
$ aws s3 ls | grep $BUCKET_NAME
2023-06-06 23:34:53 my-ack-s3-bucket-<my account id>
# S3 버킷 업데이트 : 태그 정보 입력
$ read -r -d '' BUCKET_MANIFEST <<EOF
apiVersion: s3.services.k8s.aws/v1alpha1
kind: Bucket
metadata:
name: $BUCKET_NAME
spec:
name: $BUCKET_NAME
tagging:
tagSet:
- key: myTagKey
value: myTagValue
EOF
$ echo "${BUCKET_MANIFEST}" > bucket.yaml
# S3 버킷 설정 업데이트 실행 : 필요 주석 자동 업뎃 내용이니 무시해도됨!
$ kubectl apply -f bucket.yaml
# S3 버킷 업데이트 확인
$ kubectl describe bucket/$BUCKET_NAME | grep Spec: -A5
Spec:
Name: my-ack-s3-bucket-<my account id>
Tagging:
Tag Set:
Key: myTagKey
Value: myTagValue
# S3 버킷 삭제
$ kubectl delete -f bucket.yaml
# verify the bucket no longer exists
$ kubectl get bucket/$BUCKET_NAME
Error from server (NotFound): buckets.s3.services.k8s.aws "my-ack-s3-bucket-903575331688" not found
$ aws s3 ls | grep $BUCKET_NAME
ACK S3 Controller 삭제 — 링크
# helm uninstall
$ export SERVICE=s3
$ helm uninstall -n $ACK_SYSTEM_NAMESPACE ack-$SERVICE-controller
release "ack-s3-controller" uninstalled
# ACK S3 Controller 관련 crd 삭제
$ kubectl delete -f ~/$SERVICE-chart/crds
# IRSA 삭제
$ eksctl delete iamserviceaccount --cluster myeks2 --name ack-$SERVICE-controller --namespace ack-system
# namespace 삭제 >> ACK 모든 실습 후 삭제
$ kubectl delete namespace $ACK_K8S_NAMESPACE
EC2 & VPC
ACK EC2-Controller 설치 with Helm — 링크 Public-Repo Github
# 서비스명 변수 지정 및 helm 차트 다운로드
$ export SERVICE=ec2
$ export RELEASE_VERSION=$(curl -sL https://api.github.com/repos/aws-controllers-k8s/$SERVICE-controller/releases/latest | grep '"tag_name":' | cut -d'"' -f4 | cut -c 2-)
$ helm pull oci://public.ecr.aws/aws-controllers-k8s/$SERVICE-chart --version=$RELEASE_VERSION
$ tar xzvf $SERVICE-chart-$RELEASE_VERSION.tgz
# helm chart 확인
$ tree ~/$SERVICE-chart
/root/ec2-chart
├── Chart.yaml
├── crds
│ ├── ec2.services.k8s.aws_dhcpoptions.yaml
│ ├── ec2.services.k8s.aws_elasticipaddresses.yaml
│ ├── ec2.services.k8s.aws_instances.yaml
│ ├── ec2.services.k8s.aws_internetgateways.yaml
│ ├── ec2.services.k8s.aws_natgateways.yaml
│ ├── ec2.services.k8s.aws_routetables.yaml
│ ├── ec2.services.k8s.aws_securitygroups.yaml
│ ├── ec2.services.k8s.aws_subnets.yaml
│ ├── ec2.services.k8s.aws_transitgateways.yaml
│ ├── ec2.services.k8s.aws_vpcendpoints.yaml
│ ├── ec2.services.k8s.aws_vpcs.yaml
│ ├── services.k8s.aws_adoptedresources.yaml
│ └── services.k8s.aws_fieldexports.yaml
├── templates
│ ├── cluster-role-binding.yaml
│ ├── cluster-role-controller.yaml
│ ├── deployment.yaml
│ ├── _helpers.tpl
│ ├── metrics-service.yaml
│ ├── NOTES.txt
│ ├── role-reader.yaml
│ ├── role-writer.yaml
│ └── service-account.yaml
├── values.schema.json
└── values.yaml
2 directories, 25 files
# ACK EC2-Controller 설치
$ export ACK_SYSTEM_NAMESPACE=ack-system
$ export AWS_REGION=ap-northeast-2
$ helm install -n $ACK_SYSTEM_NAMESPACE ack-$SERVICE-controller --set aws.region="$AWS_REGION" ~/$SERVICE-chart
# 설치 확인
$ helm list --namespace $ACK_SYSTEM_NAMESPACE
NAME NAMESPACE REVISION UPDATED STATUS CHART APP VERSION
ack-ec2-controller ack-system 1 2023-06-06 23:43:07.430794345 +0900 KST deployed ec2-chart-1.0.3 1.0.3
$ kubectl -n $ACK_SYSTEM_NAMESPACE get pods -l "app.kubernetes.io/instance=ack-$SERVICE-controller"
NAME READY STATUS RESTARTS AGE
ack-ec2-controller-ec2-chart-777567ff4c-pc86z 1/1 Running 0 53s
$ kubectl get crd | grep $SERVICE
dhcpoptions.ec2.services.k8s.aws 2023-06-06T14:43:06Z
elasticipaddresses.ec2.services.k8s.aws 2023-06-06T14:43:06Z
instances.ec2.services.k8s.aws 2023-06-06T14:43:06Z
internetgateways.ec2.services.k8s.aws 2023-06-06T14:43:06Z
natgateways.ec2.services.k8s.aws 2023-06-06T14:43:06Z
routetables.ec2.services.k8s.aws 2023-06-06T14:43:06Z
securitygroups.ec2.services.k8s.aws 2023-06-06T14:43:07Z
subnets.ec2.services.k8s.aws 2023-06-06T14:43:07Z
transitgateways.ec2.services.k8s.aws 2023-06-06T14:43:07Z
vpcendpoints.ec2.services.k8s.aws 2023-06-06T14:43:07Z
vpcs.ec2.services.k8s.aws 2023-06-06T14:43:07Z
IRSA 설정 : 권장 정책 AmazonEC2FullAccess — ARN
# Create an iamserviceaccount - AWS IAM role bound to a Kubernetes service account
$ eksctl create iamserviceaccount \
--name ack-$SERVICE-controller \
--namespace $ACK_SYSTEM_NAMESPACE \
--cluster $CLUSTER_NAME \
--attach-policy-arn $(aws iam list-policies --query 'Policies[?PolicyName==`AmazonEC2FullAccess`].Arn' --output text) \
--override-existing-serviceaccounts --approve
# 확인 >> 웹 관리 콘솔에서 CloudFormation Stack >> IAM Role 확인
# Inspecting the newly created Kubernetes Service Account, we can see the role we want it to assume in our pod.
$ kubectl get sa -n $ACK_SYSTEM_NAMESPACE
NAME SECRETS AGE
ack-ec2-controller 0 4m23s
default 0 60m
$ kubectl describe sa ack-$SERVICE-controller -n $ACK_SYSTEM_NAMESPACE
# Restart ACK service controller deployment using the following commands.
$ kubectl -n $ACK_SYSTEM_NAMESPACE rollout restart deploy ack-$SERVICE-controller-$SERVICE-chart
deployment.apps/ack-ec2-controller-ec2-chart restarted
# IRSA 적용으로 Env, Volume 추가 확인
$ kubectl describe pod -n $ACK_SYSTEM_NAMESPACE -l k8s-app=$SERVICE-chart
VPC, Subnet 생성 및 삭제 — 링크
# [터미널1] 모니터링
$ while true; do aws ec2 describe-vpcs --query 'Vpcs[*].{VPCId:VpcId, CidrBlock:CidrBlock}' --output text; echo "-----"; sleep 1; done
# VPC 생성
$ cat <<EOF > vpc.yaml
apiVersion: ec2.services.k8s.aws/v1alpha1
kind: VPC
metadata:
name: vpc-tutorial-test
spec:
cidrBlocks:
- 10.0.0.0/16
enableDNSSupport: true
enableDNSHostnames: true
EOF
$ kubectl apply -f vpc.yaml
vpc.ec2.services.k8s.aws/vpc-tutorial-test created
# VPC 생성 확인
$ kubectl get vpcs
NAME ID STATE
vpc-tutorial-test vpc-0964518428ce242ca available
$ kubectl describe vpcs
$ aws ec2 describe-vpcs --query 'Vpcs[*].{VPCId:VpcId, CidrBlock:CidrBlock}' --output text
172.31.0.0/16 vpc-0dc6bc54bbf096999
192.168.0.0/16 vpc-0f7cb497caee52091
192.168.0.0/16 vpc-0603b40ae6693c7cf
10.0.0.0/16 vpc-0964518428ce242ca
# [터미널1] 모니터링
$ VPCID=$(kubectl get vpcs vpc-tutorial-test -o jsonpath={.status.vpcID})
$ while true; do aws ec2 describe-subnets --filters "Name=vpc-id,Values=$VPCID" --query 'Subnets[*].{SubnetId:SubnetId, CidrBlock:CidrBlock}' --output text; echo "-----"; sleep 1 ; done
# 서브넷 생성
$ VPCID=$(kubectl get vpcs vpc-tutorial-test -o jsonpath={.status.vpcID})
$ cat <<EOF > subnet.yaml
apiVersion: ec2.services.k8s.aws/v1alpha1
kind: Subnet
metadata:
name: subnet-tutorial-test
spec:
cidrBlock: 10.0.0.0/20
vpcID: $VPCID
EOF
$ kubectl apply -f subnet.yaml
# 서브넷 생성 확인
$ kubectl get subnets
NAME ID STATE
subnet-tutorial-test subnet-03d0e948254ce28ae available
$ kubectl describe subnets
$ aws ec2 describe-subnets --filters "Name=vpc-id,Values=$VPCID" --query 'Subnets[*].{SubnetId:SubnetId, CidrBlock:CidrBlock}' --output text
10.0.0.0/20 subnet-03d0e948254ce28ae
# 리소스 삭제
$ kubectl delete -f subnet.yaml && kubectl delete -f vpc.yaml
subnet.ec2.services.k8s.aws "subnet-tutorial-test" deleted
vpc.ec2.services.k8s.aws "vpc-tutorial-test" deleted
Create a VPC Workflow : VPC, Subnet, SG, RT, EIP, IGW, NATGW, Instance 생성 — 링크
vpc-workflow.yaml 파일 생성

$ cat <<EOF > vpc-workflow.yaml
apiVersion: ec2.services.k8s.aws/v1alpha1
kind: VPC
metadata:
name: tutorial-vpc
spec:
cidrBlocks:
- 10.0.0.0/16
enableDNSSupport: true
enableDNSHostnames: true
tags:
- key: name
value: vpc-tutorial
---
apiVersion: ec2.services.k8s.aws/v1alpha1
kind: InternetGateway
metadata:
name: tutorial-igw
spec:
vpcRef:
from:
name: tutorial-vpc
---
apiVersion: ec2.services.k8s.aws/v1alpha1
kind: NATGateway
metadata:
name: tutorial-natgateway1
spec:
subnetRef:
from:
name: tutorial-public-subnet1
allocationRef:
from:
name: tutorial-eip1
---
apiVersion: ec2.services.k8s.aws/v1alpha1
kind: ElasticIPAddress
metadata:
name: tutorial-eip1
spec:
tags:
- key: name
value: eip-tutorial
---
apiVersion: ec2.services.k8s.aws/v1alpha1
kind: RouteTable
metadata:
name: tutorial-public-route-table
spec:
vpcRef:
from:
name: tutorial-vpc
routes:
- destinationCIDRBlock: 0.0.0.0/0
gatewayRef:
from:
name: tutorial-igw
---
apiVersion: ec2.services.k8s.aws/v1alpha1
kind: RouteTable
metadata:
name: tutorial-private-route-table-az1
spec:
vpcRef:
from:
name: tutorial-vpc
routes:
- destinationCIDRBlock: 0.0.0.0/0
natGatewayRef:
from:
name: tutorial-natgateway1
---
apiVersion: ec2.services.k8s.aws/v1alpha1
kind: Subnet
metadata:
name: tutorial-public-subnet1
spec:
availabilityZone: ap-northeast-2a
cidrBlock: 10.0.0.0/20
mapPublicIPOnLaunch: true
vpcRef:
from:
name: tutorial-vpc
routeTableRefs:
- from:
name: tutorial-public-route-table
---
apiVersion: ec2.services.k8s.aws/v1alpha1
kind: Subnet
metadata:
name: tutorial-private-subnet1
spec:
availabilityZone: ap-northeast-2a
cidrBlock: 10.0.128.0/20
vpcRef:
from:
name: tutorial-vpc
routeTableRefs:
- from:
name: tutorial-private-route-table-az1
---
apiVersion: ec2.services.k8s.aws/v1alpha1
kind: SecurityGroup
metadata:
name: tutorial-security-group
spec:
description: "ack security group"
name: tutorial-sg
vpcRef:
from:
name: tutorial-vpc
ingressRules:
- ipProtocol: tcp
fromPort: 22
toPort: 22
ipRanges:
- cidrIP: "0.0.0.0/0"
description: "ingress"
EOF
# VPC 환경 생성
$ kubectl apply -f vpc-workflow.yaml
# [터미널1] NATGW 생성 완료 후 tutorial-private-route-table-az1 라우팅 테이블 ID가 확인되고 그후 tutorial-private-subnet1 서브넷ID가 확인됨 > 5분 정도 시간 소요
$ watch -d kubectl get routetables,subnet
# VPC 환경 생성 확인
$ kubectl describe vpcs
$ kubectl describe internetgateways
$ kubectl describe routetables
$ kubectl describe natgateways
$ kubectl describe elasticipaddresses
$ kubectl describe securitygroups
# 배포 도중 2개의 서브넷 상태 정보 비교 해보자
$ kubectl describe subnets
...
Status:
Conditions:
Last Transition Time: 2023-06-06T15:17:24Z
Message: Reference resolution failed
Reason: the referenced resource is not synced yet. resource:RouteTable, namespace:default, name:tutorial-private-route-table-az1
Status: Unknown
Type: ACK.ReferencesResolved
Events: <none>
...
Status:
Ack Resource Metadata:
Arn: arn:aws:ec2:ap-northeast-2:90XXXXXXX:subnet/subnet-0a674cfe893286278
Owner Account ID: 90XXXXXXX
Region: ap-northeast-2
Available IP Address Count: 4091
Conditions:
Last Transition Time: 2023-06-06T15:17:04Z
Status: True
Type: ACK.ReferencesResolved
Last Transition Time: 2023-06-06T15:17:05Z
Message: Resource synced successfully
Reason:
Status: True
Type: ACK.ResourceSynced
...
퍼블릭 서브넷에 인스턴스 생성
# public 서브넷 ID 확인
$ PUBSUB1=$(kubectl get subnets tutorial-public-subnet1 -o jsonpath={.status.subnetID})
$ echo $PUBSUB1
# 보안그룹 ID 확인
$ TSG=$(kubectl get securitygroups tutorial-security-group -o jsonpath={.status.id})
$ echo $TSG
# Amazon Linux 2 최신 AMI ID 확인
$ AL2AMI=$(aws ec2 describe-images --owners amazon --filters "Name=name,Values=amzn2-ami-hvm-2.0.*-x86_64-gp2" --query 'Images[0].ImageId' --output text)
$ echo $AL2AMI
# 각자 자신의 SSH 키페어 이름 변수 지정
# MYKEYPAIR=<각자 자신의 SSH 키페어 이름>
$ MYKEYPAIR=kp-hayley3
# 변수 확인 > 특히 서브넷 ID가 확인되었는지 꼭 확인하자!
$ echo $PUBSUB1 , $TSG , $AL2AMI , $MYKEYPAIR
subnet-0a674cfe893286278 , sg-00549ae56f5c6ffd3 , ami-09fee16f759d3c3a2 , kp-hayley3
# [터미널1] 모니터링
$ while true; do aws ec2 describe-instances --query "Reservations[*].Instances[*].{PublicIPAdd:PublicIpAddress,PrivateIPAdd:PrivateIpAddress,InstanceName:Tags[?Key=='Name']|[0].Value,Status:State.Name}" --filters Name=instance-state-name,Values=running --output table; date ; sleep 1 ; done
-----------------------------------------------------------------------
| DescribeInstances |
+----------------------+----------------+------------------+----------+
| InstanceName | PrivateIPAdd | PublicIPAdd | Status |
+----------------------+----------------+------------------+----------+
| eks-hayley-ng1-Node | 192.168.3.122 | 3.37.129.232 | running |
| eks-hayley-ng1-Node | 192.168.2.73 | 15.165.228.253 | running |
| eks-hayley-bastion | 192.168.1.100 | 54.180.9.88 | running |
| eks-hayley-ng1-Node | 192.168.1.96 | 13.124.82.255 | running |
+----------------------+----------------+------------------+----------+
Wed Jun 7 00:21:22 KST 2023
# public 서브넷에 인스턴스 생성
$ cat <<EOF > tutorial-bastion-host.yaml
apiVersion: ec2.services.k8s.aws/v1alpha1
kind: Instance
metadata:
name: tutorial-bastion-host
spec:
imageID: $AL2AMI # AL2 AMI ID - ap-northeast-2
instanceType: t3.medium
subnetID: $PUBSUB1
securityGroupIDs:
- $TSG
keyName: $MYKEYPAIR
tags:
- key: producer
value: ack
EOF
$ kubectl apply -f tutorial-bastion-host.yaml
instance.ec2.services.k8s.aws/tutorial-bastion-host created
# 인스턴스 생성 확인
$ kubectl get instance
NAME ID
tutorial-bastion-host i-069f63bcfde11935e
$ kubectl describe instance
$ aws ec2 describe-instances --query "Reservations[*].Instances[*].{PublicIPAdd:PublicIpAddress,PrivateIPAdd:PrivateIpAddress,InstanceName:Tags[?Key=='Name']|[0].Value,Status:State.Name}" --filters Name=instance-state-name,Values=running --output table
public 서브넷에 인스턴스 접속
$ ssh -i <자신의 키페어파일> ec2-user@<public 서브넷에 인스턴스 퍼블릭IP>
------
# public 서브넷에 인스턴스 접속 후 외부 인터넷 통신 여부 확인
ping -c 2 8.8.8.8
exit
------
보안 그룹 정책 수정 : egress 규칙 추가
$ cat <<EOF > modify-sg.yaml
apiVersion: ec2.services.k8s.aws/v1alpha1
kind: SecurityGroup
metadata:
name: tutorial-security-group
spec:
description: "ack security group"
name: tutorial-sg
vpcRef:
from:
name: tutorial-vpc
ingressRules:
- ipProtocol: tcp
fromPort: 22
toPort: 22
ipRanges:
- cidrIP: "0.0.0.0/0"
description: "ingress"
egressRules:
- ipProtocol: '-1'
ipRanges:
- cidrIP: "0.0.0.0/0"
description: "egress"
EOF
$ kubectl apply -f modify-sg.yaml
securitygroup.ec2.services.k8s.aws/tutorial-security-group configured
# 변경 확인 >> 보안그룹에 아웃바운드 규칙 확인
$ kubectl logs -n $ACK_SYSTEM_NAMESPACE -l k8s-app=ec2-chart -f
public 서브넷에 인스턴스 접속 후 외부 인터넷 통신 확인
$ ssh -i <자신의 키페어파일> ec2-user@<public 서브넷에 인스턴스 퍼블릭IP>
------
# public 서브넷에 인스턴스 접속 후 외부 인터넷 통신 여부 확인
ping -c 10 8.8.8.8
curl ipinfo.io/ip ; echo # 출력되는 공인IP는 무엇인가?
exit
------
프라이빗 서브넷에 인스턴스 생성
# private 서브넷 ID 확인 >> NATGW 생성 완료 후 RT/SubnetID가 확인되어 다소 시간 필요함
$ PRISUB1=$(kubectl get subnets tutorial-private-subnet1 -o jsonpath={.status.subnetID})
$ echo $PRISUB1
# 변수 확인 > 특히 private 서브넷 ID가 확인되었는지 꼭 확인하자!
$ echo $PRISUB1 , $TSG , $AL2AMI , $MYKEYPAIR
subnet-0a7ab8b02c500aed1 , sg-00549ae56f5c6ffd3 , ami-09fee16f759d3c3a2 , kp-hayley3
# private 서브넷에 인스턴스 생성
$ cat <<EOF > tutorial-instance-private.yaml
apiVersion: ec2.services.k8s.aws/v1alpha1
kind: Instance
metadata:
name: tutorial-instance-private
spec:
imageID: $AL2AMI # AL2 AMI ID - ap-northeast-2
instanceType: t3.medium
subnetID: $PRISUB1
securityGroupIDs:
- $TSG
keyName: $MYKEYPAIR
tags:
- key: producer
value: ack
EOF
$ kubectl apply -f tutorial-instance-private.yaml
instance.ec2.services.k8s.aws/tutorial-instance-private created
# 인스턴스 생성 확인
$ kubectl get instance
NAME ID
tutorial-bastion-host i-069f63bcfde11935e
tutorial-instance-private i-017d6292417fa213f
$ kubectl describe instance
$ aws ec2 describe-instances --query "Reservations[*].Instances[*].{PublicIPAdd:PublicIpAddress,PrivateIPAdd:PrivateIpAddress,InstanceName:Tags[?Key=='Name']|[0].Value,Status:State.Name}" --filters Name=instance-state-name,Values=running --output table
-----------------------------------------------------------------------
| DescribeInstances |
+----------------------+----------------+------------------+----------+
| InstanceName | PrivateIPAdd | PublicIPAdd | Status |
+----------------------+----------------+------------------+----------+
| eks-hayley-ng1-Node | 192.168.3.122 | 3.37.129.232 | running |
| eks-hayley-ng1-Node | 192.168.2.73 | 15.165.228.253 | running |
| eks-hayley-bastion | 192.168.1.100 | 54.180.9.88 | running |
| None | 10.0.130.184 | None | running |
| eks-hayley-ng1-Node | 192.168.1.96 | 13.124.82.255 | running |
| None | 10.0.9.66 | 43.202.67.216 | running |
+----------------------+----------------+------------------+----------+
public 서브넷에 인스턴스에 SSH 터널링 설정
$ ssh -i <자신의 키페어파일> -L <자신의 임의 로컬 포트>:<private 서브넷의 인스턴스의 private ip 주소>:22 ec2-user@<public 서브넷에 인스턴스 퍼블릭IP> -v
$ ssh -i ~/.ssh/kp-hayley3.pem -L 9999:10.0.129.196:22 ec2-user@3.34.96.12 -v
---
접속 후 그냥 두기
---
자신의 임의 로컬 포트로 SSH 접속 시, private 서브넷에 인스턴스 접속됨
$ ssh -i <자신의 키페어파일> -p <자신의 임의 로컬 포트> ec2-user@localhost
$ ssh -i ~/.ssh/kp-hayley3.pem -p 9999 ec2-user@localhost
---
# IP 및 네트워크 정보 확인
ip -c addr
sudo ss -tnp
ping -c 2 8.8.8.8
curl ipinfo.io/ip ; echo # 출력되는 공인IP는 무엇인가?
exit
---
실습 후 리소스 삭제
$ kubectl delete -f tutorial-bastion-host.yaml && kubectl delete -f tutorial-instance-private.yaml
$ kubectl delete -f vpc-workflow.yaml # vpc 관련 모든 리소스들 삭제에는 다소 시간이 소요됨
RDS
ACK RDS Controller 설치 with Helm — 링크 Public-Repo Github
# 서비스명 변수 지정 및 helm 차트 다운로드
$ export SERVICE=rds
$ export RELEASE_VERSION=$(curl -sL https://api.github.com/repos/aws-controllers-k8s/$SERVICE-controller/releases/latest | grep '"tag_name":' | cut -d'"' -f4 | cut -c 2-)
$ helm pull oci://public.ecr.aws/aws-controllers-k8s/$SERVICE-chart --version=$RELEASE_VERSION
tar xzvf $SERVICE-chart-$RELEASE_VERSION.tgz
# helm chart 확인
$ tree ~/$SERVICE-chart
/root/rds-chart
├── Chart.yaml
├── crds
│ ├── rds.services.k8s.aws_dbclusterparametergroups.yaml
│ ├── rds.services.k8s.aws_dbclusters.yaml
│ ├── rds.services.k8s.aws_dbinstances.yaml
│ ├── rds.services.k8s.aws_dbparametergroups.yaml
│ ├── rds.services.k8s.aws_dbproxies.yaml
│ ├── rds.services.k8s.aws_dbsubnetgroups.yaml
│ ├── rds.services.k8s.aws_globalclusters.yaml
│ ├── services.k8s.aws_adoptedresources.yaml
│ └── services.k8s.aws_fieldexports.yaml
├── templates
│ ├── cluster-role-binding.yaml
│ ├── cluster-role-controller.yaml
│ ├── deployment.yaml
│ ├── _helpers.tpl
│ ├── metrics-service.yaml
│ ├── NOTES.txt
│ ├── role-reader.yaml
│ ├── role-writer.yaml
│ └── service-account.yaml
├── values.schema.json
└── values.yaml
2 directories, 21 files
# ACK EC2-Controller 설치
$ export ACK_SYSTEM_NAMESPACE=ack-system
$ export AWS_REGION=ap-northeast-2
$ helm install -n $ACK_SYSTEM_NAMESPACE ack-$SERVICE-controller --set aws.region="$AWS_REGION" ~/$SERVICE-chart
# 설치 확인
$ helm list --namespace $ACK_SYSTEM_NAMESPACE
NAME NAMESPACE REVISION UPDATED STATUS CHART APP VERSION
ack-ec2-controller ack-system 1 2023-06-06 23:43:07.430794345 +0900 KST deployed ec2-chart-1.0.3 1.0.3
ack-rds-controller ack-system 1 2023-06-07 00:33:25.1594095 +0900 KST deployed rds-chart-1.1.4 1.1.4
$ kubectl -n $ACK_SYSTEM_NAMESPACE get pods -l "app.kubernetes.io/instance=ack-$SERVICE-controller"
NAME READY STATUS RESTARTS AGE
ack-rds-controller-rds-chart-6d59dfdfd7-wwfwk 1/1 Running 0 9s
$ kubectl get crd | grep $SERVICE
dbclusterparametergroups.rds.services.k8s.aws 2023-06-06T15:33:24Z
dbclusters.rds.services.k8s.aws 2023-06-06T15:33:24Z
dbinstances.rds.services.k8s.aws 2023-06-06T15:33:24Z
dbparametergroups.rds.services.k8s.aws 2023-06-06T15:33:24Z
dbproxies.rds.services.k8s.aws 2023-06-06T15:33:24Z
dbsubnetgroups.rds.services.k8s.aws 2023-06-06T15:33:24Z
globalclusters.rds.services.k8s.aws 2023-06-06T15:33:25Z
IRSA 설정 : 권장 정책 AmazonRDSFullAccess — ARN
# Create an iamserviceaccount - AWS IAM role bound to a Kubernetes service account
$ eksctl create iamserviceaccount \
--name ack-$SERVICE-controller \
--namespace $ACK_SYSTEM_NAMESPACE \
--cluster $CLUSTER_NAME \
--attach-policy-arn $(aws iam list-policies --query 'Policies[?PolicyName==`AmazonRDSFullAccess`].Arn' --output text) \
--override-existing-serviceaccounts --approve
# 확인 >> 웹 관리 콘솔에서 CloudFormation Stack >> IAM Role 확인
$ eksctl get iamserviceaccount --cluster $CLUSTER_NAME
NAMESPACE NAME ROLE ARN
ack-system ack-ec2-controller arn:aws:iam::90XXXXXXXX:role/eksctl-eks-hayley-addon-iamserviceaccount-ac-Role1-M7S7J3TY8GJ6
ack-system ack-rds-controller arn:aws:iam::90XXXXXXXX:role/eksctl-eks-hayley-addon-iamserviceaccount-ac-Role1-B9NAGDYAOV00
ack-system ack-s3-controller arn:aws:iam::90XXXXXXXX:role/eksctl-eks-hayley-addon-iamserviceaccount-ac-Role1-YGYJ3A40ECQ2
kube-system aws-load-balancer-controller arn:aws:iam::90XXXXXXXX:role/eksctl-eks-hayley-addon-iamserviceaccount-ku-Role1-1ILL3U143PX5R
# Inspecting the newly created Kubernetes Service Account, we can see the role we want it to assume in our pod.
$ kubectl get sa -n $ACK_SYSTEM_NAMESPACE
NAME SECRETS AGE
ack-ec2-controller 0 63m
ack-rds-controller 0 13m
default 0 119m
$ kubectl describe sa ack-$SERVICE-controller -n $ACK_SYSTEM_NAMESPACE
# Restart ACK service controller deployment using the following commands.
$ kubectl -n $ACK_SYSTEM_NAMESPACE rollout restart deploy ack-$SERVICE-controller-$SERVICE-chart
deployment.apps/ack-rds-controller-rds-chart restarted
# IRSA 적용으로 Env, Volume 추가 확인
$ kubectl describe pod -n $ACK_SYSTEM_NAMESPACE -l k8s-app=$SERVICE-chart
...
AWS RDS for MariaDB 생성 및 삭제 — 링크
# DB 암호를 위한 secret 생성
$ RDS_INSTANCE_NAME="<your instance name>"
$ RDS_INSTANCE_PASSWORD="<your instance password>"
$ RDS_INSTANCE_NAME=myrds
$ RDS_INSTANCE_PASSWORD=qwe12345
$ kubectl create secret generic "${RDS_INSTANCE_NAME}-password" --from-literal=password="${RDS_INSTANCE_PASSWORD}"
# 확인
$ kubectl get secret $RDS_INSTANCE_NAME-password
NAME TYPE DATA AGE
myrds-password Opaque 1 10s
# [터미널1] 모니터링
$ RDS_INSTANCE_NAME=myrds
$ watch -d "kubectl describe dbinstance "${RDS_INSTANCE_NAME}" | grep 'Db Instance Status'"
# RDS 배포 생성 : 15분 이내 시간 소요 >> 보안그룹, 서브넷 등 필요한 옵션들은 추가해서 설정해보자!
$ cat <<EOF > rds-mariadb.yaml
apiVersion: rds.services.k8s.aws/v1alpha1
kind: DBInstance
metadata:
name: "${RDS_INSTANCE_NAME}"
spec:
allocatedStorage: 20
dbInstanceClass: db.t4g.micro
dbInstanceIdentifier: "${RDS_INSTANCE_NAME}"
engine: mariadb
engineVersion: "10.6"
masterUsername: "admin"
masterUserPassword:
namespace: default
name: "${RDS_INSTANCE_NAME}-password"
key: password
EOF
$ kubectl apply -f rds-mariadb.yaml
# 생성 확인
$ kubectl get dbinstances ${RDS_INSTANCE_NAME}
NAME STATUS
myrds creating
$ kubectl describe dbinstance "${RDS_INSTANCE_NAME}"
$ aws rds describe-db-instances --db-instance-identifier $RDS_INSTANCE_NAME | jq
$ kubectl describe dbinstance "${RDS_INSTANCE_NAME}" | grep 'Db Instance Status'
Db Instance Status: creating
$ kubectl describe dbinstance "${RDS_INSTANCE_NAME}" | grep 'Db Instance Status'
Db Instance Status: backing-up
$ kubectl describe dbinstance "${RDS_INSTANCE_NAME}" | grep 'Db Instance Status'
Db Instance Status: available
# 생성 완료 대기 : for 지정 상태가 완료되면 정상 종료됨
$ kubectl wait dbinstances ${RDS_INSTANCE_NAME} --for=condition=ACK.ResourceSynced --timeout=15m
dbinstance.rds.services.k8s.aws/myrds condition met
MariaDB 접속 — 링크 FieldExport
fieldexport 생성
$ RDS_INSTANCE_CONN_CM="${RDS_INSTANCE_NAME}-conn-cm"
$ cat <<EOF > rds-field-exports.yaml
---
apiVersion: v1
kind: ConfigMap
metadata:
name: ${RDS_INSTANCE_CONN_CM}
data: {}
---
apiVersion: services.k8s.aws/v1alpha1
kind: FieldExport
metadata:
name: ${RDS_INSTANCE_NAME}-host
spec:
to:
name: ${RDS_INSTANCE_CONN_CM}
kind: configmap
from:
path: ".status.endpoint.address"
resource:
group: rds.services.k8s.aws
kind: DBInstance
name: ${RDS_INSTANCE_NAME}
---
apiVersion: services.k8s.aws/v1alpha1
kind: FieldExport
metadata:
name: ${RDS_INSTANCE_NAME}-port
spec:
to:
name: ${RDS_INSTANCE_CONN_CM}
kind: configmap
from:
path: ".status.endpoint.port"
resource:
group: rds.services.k8s.aws
kind: DBInstance
name: ${RDS_INSTANCE_NAME}
---
apiVersion: services.k8s.aws/v1alpha1
kind: FieldExport
metadata:
name: ${RDS_INSTANCE_NAME}-user
spec:
to:
name: ${RDS_INSTANCE_CONN_CM}
kind: configmap
from:
path: ".spec.masterUsername"
resource:
group: rds.services.k8s.aws
kind: DBInstance
name: ${RDS_INSTANCE_NAME}
EOF
$ kubectl apply -f rds-field-exports.yaml
fieldexport.services.k8s.aws/myrds-host created
fieldexport.services.k8s.aws/myrds-port created
fieldexport.services.k8s.aws/myrds-user created
# 상태 정보 확인 : address 와 port 정보
$ kubectl get dbinstances myrds -o jsonpath={.status.endpoint} | jq
{
"address": "myrds.cjzeahiftlk0.ap-northeast-2.rds.amazonaws.com",
"hostedZoneID": "ZLA2NUCOLGUUR",
"port": 3306
}
# 상태 정보 확인 : masterUsername 확인
$ kubectl get dbinstances myrds -o jsonpath={.spec.masterUsername} ; echo
admin
# 컨피그맵 확인
$ kubectl get cm myrds-conn-cm -o yaml | kubectl neat | yh
apiVersion: v1
kind: ConfigMap
metadata:
name: myrds-conn-cm
namespace: default
# fieldexport 정보 확인
$ kubectl get crd | grep fieldexport
fieldexports.services.k8s.aws 2023-06-06T14:43:07Z
$ kubectl get fieldexport
NAME AGE
myrds-host 93s
myrds-port 93s
myrds-user 93s
$ kubectl get fieldexport myrds-host -o yaml | k neat | yh
apiVersion: services.k8s.aws/v1alpha1
kind: FieldExport
metadata:
name: myrds-host
namespace: default
spec:
from:
path: .status.endpoint.address
resource:
group: rds.services.k8s.aws
kind: DBInstance
name: myrds
to:
kind: configmap
name: myrds-conn-cm
RDS 사용하는 파드를 생성
$ APP_NAMESPACE=default
$ cat <<EOF > rds-pods.yaml
apiVersion: v1
kind: Pod
metadata:
name: app
namespace: ${APP_NAMESPACE}
spec:
containers:
- image: busybox
name: myapp
command:
- sleep
- "3600"
imagePullPolicy: IfNotPresent
env:
- name: DBHOST
valueFrom:
configMapKeyRef:
name: ${RDS_INSTANCE_CONN_CM}
key: "${APP_NAMESPACE}.${RDS_INSTANCE_NAME}-host"
- name: DBPORT
valueFrom:
configMapKeyRef:
name: ${RDS_INSTANCE_CONN_CM}
key: "${APP_NAMESPACE}.${RDS_INSTANCE_NAME}-port"
- name: DBUSER
valueFrom:
configMapKeyRef:
name: ${RDS_INSTANCE_CONN_CM}
key: "${APP_NAMESPACE}.${RDS_INSTANCE_NAME}-user"
- name: DBPASSWORD
valueFrom:
secretKeyRef:
name: "${RDS_INSTANCE_NAME}-password"
key: password
EOF
$ kubectl apply -f rds-pods.yaml
pod/app created
# 생성 확인
$ kubectl get pod app
NAME READY STATUS RESTARTS AGE
app 1/1 Running 0 10s
# 파드의 환경 변수 확인
$ kubectl exec -it app -- env | grep DB
DBHOST=myrds.cb79jlim4dyq.ap-northeast-2.rds.amazonaws.com
DBPORT=3306
DBUSER=admin
DBPASSWORD=qwe12345
RDS 의 master 암호를 변경해보고 확인!
# [터미널]
$ watch -d "kubectl get dbinstance; echo; kubectl get cm myrds-conn-cm -o yaml | kubectl neat"
# 아래 처럼 RDS 에서 직접 변경 할 경우 rds controller 를 별도 추적을 하지 않아서, k8s 상태와 aws 상태 정보가 깨져버럼
# DB 식별자 변경 : studyend
$ aws rds modify-db-instance --db-instance-identifier $RDS_INSTANCE_NAME --new-db-instance-identifier studyend --apply-immediately
# DB 식별자를 업데이트 >> 어떤 현상이 발생하는가?
$ kubectl patch dbinstance myrds --type=merge -p '{"spec":{"dbInstanceIdentifier":"studyend"}}'
dbinstance.rds.services.k8s.aws/myrds patched
# 확인
$ kubectl get dbinstance myrds
NAME STATUS
myrds available
$ kubectl describe dbinstance myrds
최종적으로 변경된 status 정보가 반영되었는지 확인해보자
# 상태 정보 확인 : address 변경 확인!
$ kubectl get dbinstances myrds -o jsonpath={.status.endpoint} | jq
{
"address": "myrds.cjzeahiftlk0.ap-northeast-2.rds.amazonaws.com",
"hostedZoneID": "ZLA2NUCOLGUUR",
"port": 3306
}
# 파드의 환경 변수 확인 >> 파드의 경우 환경 변수 env로 정보를 주입했기 때문에 변경된 정보를 확인 할 수 없다
$ kubectl exec -it app -- env | grep DB
DBHOST=myrds.cjzeahiftlk0.ap-northeast-2.rds.amazonaws.com
DBPORT=3306
DBUSER=admin
DBPASSWORD=qwe12345
# 파드 삭제 후 재생성 후 확인
$ kubectl delete pod app && kubectl apply -f rds-pods.yaml
# 파드의 환경 변수 확인 >> 변경 정보 확인!
# 즉 deployments, daemonsets, statefulsets 의 경우 rollout 으로 env 변경 적용을 할 수 는 있겠다!
$ kubectl exec -it app -- env | grep DB
DBHOST=myrds.cjzeahiftlk0.ap-northeast-2.rds.amazonaws.com
DBPORT=3306
DBUSER=admin
DBPASSWORD=qwe12345
RDS 삭제 > AWS 웹 관리 콘솔에서 myrds 는 직접 삭제 할 것
# 파드 삭제
$ kubectl delete pod app
# RDS 삭제
$ kubectl delete -f rds-mariadb.yaml
[도전과제1] AWS ACK Tutorials 의 다른 서비스들을 직접 실습해보세요 — 링크
Flux
- flux는 쿠버네티스를 위한 gitops 도구입니다.[참고]
Flux CLI 설치 및 Bootstrap
# Flux CLI 설치
$ curl -s https://fluxcd.io/install.sh | sudo bash
$ . <(flux completion bash)
# 버전 확인
$ flux --version
flux version 2.0.0-rc.5
# 자신의 Github 토큰과 유저이름 변수 지정
$ export GITHUB_TOKEN=<your-token>
$ export GITHUB_USER=<your-username>
$ export GITHUB_TOKEN=ghp_###
$ export GITHUB_USER=hayley
# Bootstrap
## Creates a git repository fleet-infra on your GitHub account.
## Adds Flux component manifests to the repository.
## Deploys Flux Components to your Kubernetes Cluster.
## Configures Flux components to track the path /clusters/my-cluster/ in the repository.
$ flux bootstrap github \
--owner=$GITHUB_USER \
--repository=fleet-infra \
--branch=main \
--path=./clusters/my-cluster \
--personal
# 설치 확인
$ kubectl get pods -n flux-system
$ kubectl get-all -n flux-system
$ kubectl get crd | grep fluxc
$ kubectl get gitrepository -n flux-system
NAME URL AGE READY STATUS
flux-system ssh://git@github.com/gasida/fleet-infra 4m6s True stored artifact for revision 'main@sha1:4172548433a9f4e089758c3512b0b24d289e9702'
gitops 도구 설치 — 링크 → flux 대시보드 설치 : admin / password
# gitops 도구 설치
$ curl --silent --location "https://github.com/weaveworks/weave-gitops/releases/download/v0.24.0/gitops-$(uname)-$(uname -m).tar.gz" | tar xz -C /tmp
$ sudo mv /tmp/gitops /usr/local/bin
$ gitops version
# flux 대시보드 설치
$ PASSWORD="password"
$ gitops create dashboard ww-gitops --password=$PASSWORD
# 확인
$ flux -n flux-system get helmrelease
$ kubectl -n flux-system get pod,svc
Ingress 설정
$ CERT_ARN=`aws acm list-certificates --query 'CertificateSummaryList[].CertificateArn[]' --output text`
$ echo $CERT_ARN
# Ingress 설정
$ cat <<EOT > gitops-ingress.yaml
apiVersion: networking.k8s.io/v1
kind: Ingress
metadata:
name: gitops-ingress
annotations:
alb.ingress.kubernetes.io/certificate-arn: $CERT_ARN
alb.ingress.kubernetes.io/group.name: study
alb.ingress.kubernetes.io/listen-ports: '[{"HTTPS":443}, {"HTTP":80}]'
alb.ingress.kubernetes.io/load-balancer-name: myeks-ingress-alb
alb.ingress.kubernetes.io/scheme: internet-facing
alb.ingress.kubernetes.io/ssl-redirect: "443"
alb.ingress.kubernetes.io/success-codes: 200-399
alb.ingress.kubernetes.io/target-type: ip
spec:
ingressClassName: alb
rules:
- host: gitops.$MyDomain
http:
paths:
- backend:
service:
name: ww-gitops-weave-gitops
port:
number: 9001
path: /
pathType: Prefix
EOT
$ kubectl apply -f gitops-ingress.yaml -n flux-system
# 배포 확인
$ kubectl get ingress -n flux-system
# GitOps 접속 정보 확인 >> 웹 접속 후 정보 확인
$ echo -e "GitOps Web https://gitops.$MyDomain"
hello world (kubstomize) — Github(악분님)
github에 있는 nginx manifest를 쿠버네티스에 배포합니다. 배포할 때 kusotmize를 사용
# 소스 생성 : 유형 - git, helm, oci, bucket
# flux create source {소스 유형}
# 악분(최성욱)님이 준비한 repo로 git 소스 생성
$ GITURL="https://github.com/sungwook-practice/fluxcd-test.git"
$ flux create source git nginx-example1 --url=$GITURL --branch=main --interval=30s
# 소스 확인
$ flux get sources git
$ kubectl -n flux-system get gitrepositories
flux 애플리케이션 생성 : 유형(kustomization) , 깃 소스 경로( — path ./nginx) → gitops 웹 대시보드에서 확인
# [터미널] 모니터링
$ watch -d kubectl get pod,svc nginx-example1
# flux 애플리케이션 생성 : nginx-example1
$ flux create kustomization nginx-example1 --target-namespace=default --interval=1m --source=nginx-example1 --path="./nginx" --health-check-timeout=2m
# 확인
$ kubectl get pod,svc nginx-example1
$ kubectl get kustomizations -n flux-system
$ flux get kustomizations
애플리케이션 삭제
# [터미널] 모니터링
$ watch -d kubectl get pod,svc nginx-example1
# flux 애플리케이션 삭제 >> 파드와 서비스는? flux 애플리케이션 생성 시 --prune 옵션 false(default 값)
$ flux delete kustomization nginx-example1
$ flux get kustomizations
$ kubectl get pod,svc nginx-example1
# flux 애플리케이션 다시 생성 : --prune 옵션 true
$ flux create kustomization nginx-example1 \
--target-namespace=default \
--prune=true \
--interval=1m \
--source=nginx-example1 \
--path="./nginx" \
--health-check-timeout=2m
# 확인
$ flux get kustomizations
$ kubectl get pod,svc nginx-example1
# flux 애플리케이션 삭제 >> 파드와 서비스는?
$ flux delete kustomization nginx-example1
$ flux get kustomizations
$ kubectl get pod,svc nginx-example1
# flux 소스 삭제
$ flux delete source git nginx-example1
# 소스 확인
$ flux get sources git
$ kubectl -n flux-system get gitrepositories
공식 Docs 샘플 실습 — 링크
Clone the git repository
# Clone the git repository : 자신의 Github 의 Username, Token 입력
$ git clone https://github.com/$GITHUB_USER/fleet-infra
Username for 'https://github.com': <자신의 Github 의 Username>
Password for 'https://gasida@github.com': <자신의 Github의 Token>
# 폴더 이동
$ cd fleet-infra
$ tree
Add podinfo repository to Flux — 샘플
# GitRepository yaml 파일 생성
$ flux create source git podinfo \
--url=https://github.com/stefanprodan/podinfo \
--branch=master \
--interval=30s \
--export > ./clusters/my-cluster/podinfo-source.yaml
# GitRepository yaml 파일 확인
$ cat ./clusters/my-cluster/podinfo-source.yaml | yh
# Commit and push the podinfo-source.yaml file to the fleet-infra repository >> Github 확인
$ git config --global user.name "Your Name"
$ git config --global user.email "you@example.com"
$ git add -A && git commit -m "Add podinfo GitRepository"
$ git push
Username for 'https://github.com': <자신의 Github 의 Username>
Password for 'https://gasida@github.com': <자신의 Github의 Token>
# 소스 확인
$ flux get sources git
$ kubectl -n flux-system get gitrepositories
Deploy podinfo application : Configure Flux to build and apply the kustomize directory located in the podinfo repository — 링크
# [터미널]
$ watch -d kubectl get pod,svc
# Use the flux create command to create a Kustomization that applies the podinfo deployment.
$ flux create kustomization podinfo \
--target-namespace=default \
--source=podinfo \
--path="./kustomize" \
--prune=true \
--interval=5m \
--export > ./clusters/my-cluster/podinfo-kustomization.yaml
# 파일 확인
$ cat ./clusters/my-cluster/podinfo-kustomization.yaml | yh
# Commit and push the Kustomization manifest to the repository:
$ git add -A && git commit -m "Add podinfo Kustomization"
$ git push
# 확인
$ kubectl get pod,svc
$ kubectl get kustomizations -n flux-system
$ flux get kustomizations
$ tree
Watch Flux sync the application
# [터미널]
$ watch -d kubectl get pod,svc
# 파드 갯수 변경 시도 >> 어떻게 되는가?
$ kubectl scale deployment podinfo --replicas 1
...
$ kubectl scale deployment podinfo --replicas 3
삭제
#
$ flux delete kustomization podinfo
$ flux delete source git podinfo
#
$ flux uninstall --namespace=flux-system
Github에 fleet-infra Repo 제거하기
참고 : GitOps with Amazon EKS Workshop | Flux and ArgoCD — Youtube
자원 삭제
# Flux 실습 리소스 삭제
$ flux uninstall --namespace=flux-system
# Helm Chart 삭제
$ helm uninstall -n monitoring kube-prometheus-stack
# EKS 클러스터 삭제
$ eksctl delete cluster --name $CLUSTER_NAME && aws cloudformation delete-stack --sta
blog migration project
written in 2023.6.11
https://medium.com/techblog-hayleyshim/aws-eks-automation-b8f14d9b1bb5
'IT > Infra&Cloud' 카테고리의 다른 글
| [gcp] Cloud ID로 조직 생성&테라폼 배포 (0) | 2023.10.30 |
|---|---|
| [aws] Control Tower (0) | 2023.10.30 |
| [aws] EKS Security (0) | 2023.10.30 |
| [aws] EKS Autoscaling (0) | 2023.10.30 |
| [aws] EKS Observability (0) | 2023.10.29 |
- Total
- Today
- Yesterday
- CICD
- ai 엔지니어링
- S3
- k8s
- VPN
- 도서
- NW
- 혼공챌린지
- EKS
- GKE
- NFT
- cloud
- GCP
- AWS
- 혼공파
- security
- AI Engineering
- 혼공단
- k8s cni
- terraform
- IaC
- k8s calico
- PYTHON
- AI
- operator
- autoscaling
- cni
- SDWAN
- 파이썬
- handson
| 일 | 월 | 화 | 수 | 목 | 금 | 토 |
|---|---|---|---|---|---|---|
| 1 | 2 | 3 | 4 | |||
| 5 | 6 | 7 | 8 | 9 | 10 | 11 |
| 12 | 13 | 14 | 15 | 16 | 17 | 18 |
| 19 | 20 | 21 | 22 | 23 | 24 | 25 |
| 26 | 27 | 28 | 29 | 30 |